ƾ¾Ý¡¶ÖлªÈËÃñ¹²ºÍ¹ú¿ÆÑ§¼¼Êõ½øÈ¡·¨¡·ºÍ¡¶Öйúú̿¹¤ÒµÐ»á¿ÆÑ§¼¼Êõ¼Î½±·¨×Ó¡·£¬Öйúú̿¹¤ÒµÐ»á¡¢Öйúú̿ѧ»á×éÖ¯·¢Õ¹ÁË2020Äê¶È“Öйúú̿¹¤ÒµÐ»á¿ÆÑ§¼¼Êõ½±”ÆÀÉó»î¶¯¡£±¾´Î»î¶¯£¬¹²ÊÕµ½À´×Ôú̿ÆóÊÂÒµµ¥Ôª¡¢¿ÆÑÐÔºËù¡¢¸ßµµÔºÐ£É걨µÄ¿Æ¼¼³É¾Í778Ïî¡£¾¹ýÆÀÉóר¼Ò×éרҵÆÀÉó¡¢×ÛºÏÆÀÉ󡢯ÀÉóίԱ»á¼ø¶¨¼°¹«Ê¾£¬¹²ÆÀ³ö»ñ½±ÏîÄ¿332ÏÆäÖУ¬ÌصȽ±2ÏһµÈ½±32Ï¶þµÈ½±137ÏÈýµÈ½±154Ï´´ÐÂÍŶÓ7Ïî¡£½ñÄê¶È»ñ½±ÏîÄ¿º¸ÇÁËú̿ÐÐÒµ¸÷רҵÁìÓò£¬ÔÚÓйØÁìÓòÓµÓд´ÐÂÐԺʹú±íÐÔ£¬²¢»ñµÃÁ˽Ϻõľ¼ÃÐ§ÒæºÍÉç»áÐ§Òæ£¬ÕæÊµ·´Ó³ÁËú̿ÐÐÒµµÄ¿ÆÑ§¼¼Êõˮƽ¡£»ñ½±ÈËÔ±ºÍµ¥ÔªÎªÃºÌ¿ÐÐÒµ¿Æ¼¼½øÈ¡×ö³öÁË͹Æð¹±Ï×£¬ÎªÐÐÒµµÄ¿Æ¼¼´´Ð·¢Õ¹ÉèÖÃÁË¿¬Ä£¡£
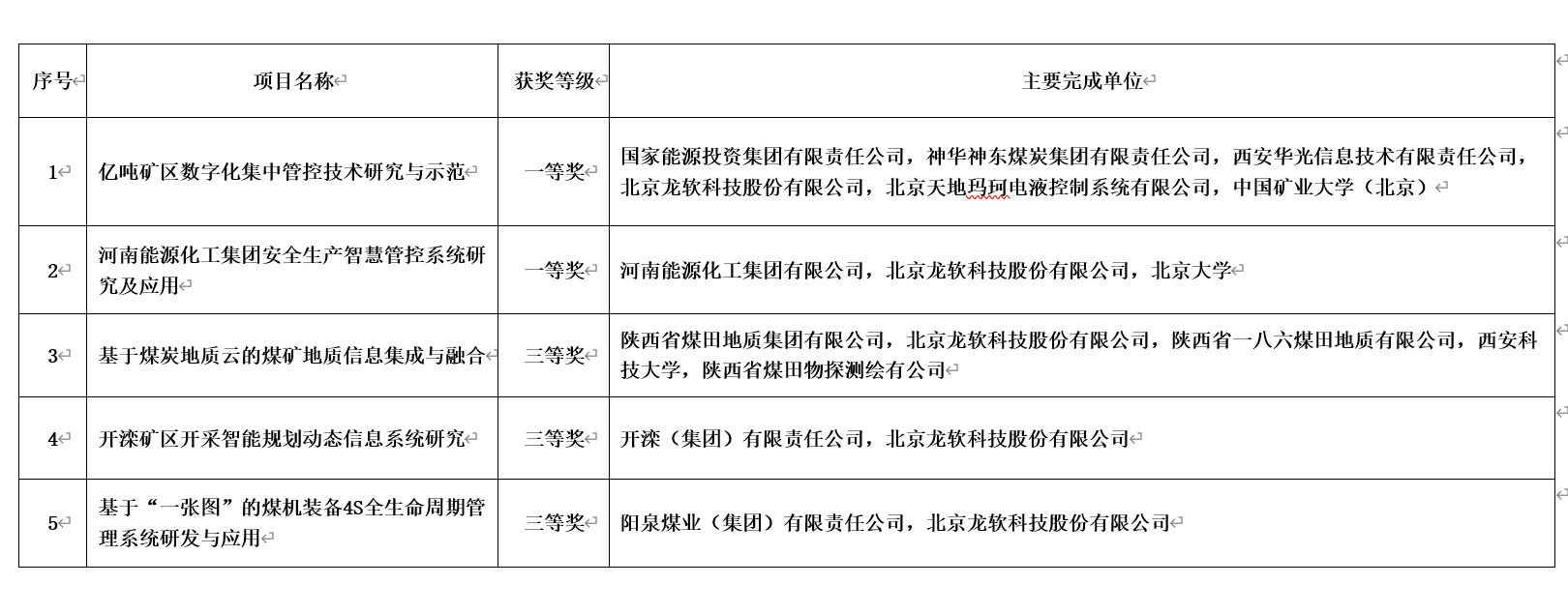
NOPAYÇ®°ü¿Æ¼¼²Î¼ÓʵÏÖµÄ5Ïî¿Æ¼¼³É¾Í»ñµÃÔÞÃÀ£¬ÆäÖÐÒ»µÈ½±2Ïî¡¢ÈýµÈ½±3Ïî¡£¾ßÌåÇé¿öÈçÏ£º
NOPAYÇ®°ü¿Æ¼¼×Ô³ÉÁ¢ÒÔÀ´Ò»ÏòÖÂÁ¦ÓÚú̿¹¤ÒµÐÅÏ¢»¯¡¢ÖÇÄÜ»¯ÁìÓò£¬ÒÔÍÆ½ø¿Æ¼¼´´ÐÂÓë¿Æ¼¼³É¾Í²úÒµ»¯ÀûÓÃΪ×ÚÖ¼£¬ÒÔÌá¸ßú̿¹¤Òµ°²È«³ö²úÖÎÀíˮƽΪָ±ê£¬Íƶ¯¹úÄÚÖÇÄÜ¿óɽ½¨Éè¹ý³Ì¡£
ÆäËûµ¥Ôª»ñ½±ÐÅÏ¢¿ÉµÇ¼¹ú¶Èú̿¹¤ÒµÍøhttp://www.coalchina.org.cn/index.php?m=content&c=index&a=show&catid=61&id=124828²éÎÊ¡£
CopyRight©NOPAYÇ®°ü¡¡°æÈ¨ËùÓÐ ¾©ICP±¸05015939ºÅ ¾©¹«Íø°²±¸ 11010802011445ºÅ
ÁªÏµµØÖ·£º±±¾©Êк£µíÇøÖйشå²ÊºÍ·»Â·8ºÅÌì´´¿Æ¼¼´óÏÃ1008ÊÒ µç»°£º400-083-7818/62670052